Documentation Index
Fetch the complete documentation index at: https://developer.cregis.com/llms.txt
Use this file to discover all available pages before exploring further.
Usage Scenario
For corporate transfers or withdrawals, it is required to operate from the Cregis enterprise wallet. The enterprise wallet strictly manages funds to ensure a reliable and secure fund utilization process. Specific measures include:- Strict approval process for disbursement.
- Multi-party signature withdrawal based on MPC (Multi-Party Computation) technology guarantee.

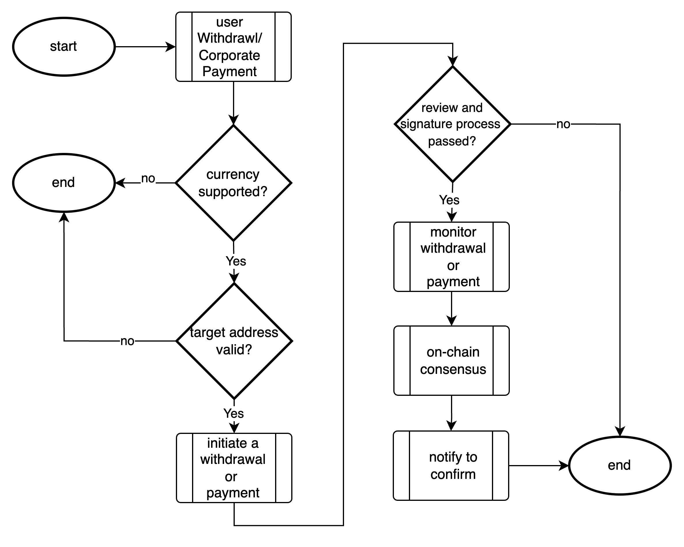
Usage Process
As mentioned above, corporate withdrawals revolve around the enterprise wallet and follow a strict process. The specific process is as follows:
- Determine Currency Support
- If not supported, an account cannot be generated.
- Verify Target Address Validity
- Confirm whether the target address is a valid address on the target blockchain.
- Initiate Withdrawal/Payment
- Submit the withdrawal request to the enterprise wallet.
- Withdrawal Query/Monitoring
- After the user initiates a withdrawal, the notification callback address will receive a withdrawal status notification.
- User can also query the withdrawl/payment progress actively.

